您现在位置:QY千亿球友会>新闻资讯>公告公示>浏览文章
新邵县二水厂建设项目临时基建配电工程竞争性谈判(第二次)邀请公告
来源:不详 作者:未知 更新时间:2025年09月12日

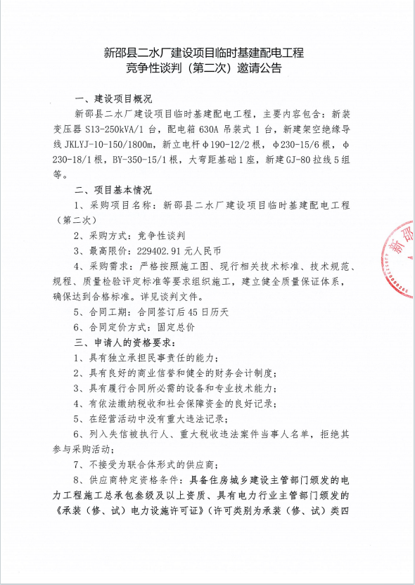
新邵县二水厂建设项目临时基建配电工程竞争性谈判(第二次)邀请公告 第 1 张

新邵县二水厂建设项目临时基建配电工程竞争性谈判(第二次)邀请公告 第 2 张
新邵县二水厂建设项目临时基建配电工程竞争性谈判(第二次)邀请公告 第 3 张
新邵县二水厂建设项目临时基建配电工程竞争性谈判(第二次)邀请公告 第 4 张

  打印            关闭窗口

版权所有:QY球友会-QY千亿球友会-QY球友会体育官网 COPY RIGHT©2012-2026 All Rights Reserved 建设与维护:邵阳市文氏科技有限公司


备案号:湘ICP备19012770号 邮编:422000 联系电话:0739-3661217

版权所有:QY球友会-QY千亿球友会-QY球友会体育官网
联系电话:0739-3661217
服务热线:0739-3663333